Ham Radio General Class Study Guide
April 16, 2026
General Class MFJ QuickStudy Ham Radio License Guide MFJ Publishing guarantees…
Watch recent hits with goojara new movies.
Watch recent hits with goojara new movies.
Read More
Ham Radio Morse Code Software
March 15, 2026
+ by: Download.com staff on January 17, 2011 OK, Computeers! What s the oldest form of electronic communication? If you said the telegraph…
Read More
Ham Radio Programs download
February 23, 2026
SAT_EXPLORER 3.3.9 : Freeware for satellite tracking and antenna positionning. Requires Windows OS (95 up to 8). Handles the following…
Read More
Ham Radio Scanner frequencies
January 4, 2026
The Best Amateur Radio and Shortwave Apps for iOS, Android and
Read More
Ham Radio Beginners Guide
December 25, 2025
If you ve heard the term ham radios and were confused by the meaning, you aren t alone. Ham radio is another way of saying amateur…
Read More
Ham Radio numbers Stations
December 15, 2025
This is the era of hyper-tech espionage, encrypted emails and mindboggling cryptography. But you can hear a very old-fashioned form…
Read More
Propagation maps for Ham Radio
November 5, 2025
FREEWARE System Requirements Hardware: 600 MHz Pentium II CPU; 64 Mb RAM; 16-bit or 32-bit color video card. Software: Windows 95/98/ME/NT4/2/XP/7;…
Read More
Ham Radio kit building
October 6, 2025
Selecting your transceiver will largely depend on how much you want to spend and what you hope to do. If you want to explore long-distance…
Read More
Ham Radio test Study
August 27, 2025
You may find that you need a bit more background to fully understand a topic. Maybe you ll just be curious and want to know more detail…
Read More
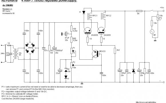
Ham Radio schematics
August 7, 2025
Projects and Schematics (See hyperlinks to radio circuit schematics at bottom; but first, some hot air from your sponsor) I ve finally…
Read More
Ham Radio transceiver Reviews
July 28, 2025
Types of Broadcasting Ham radio transceiver base stations use either digital, analog, or a combination of both to broadcast signals…
Read More
Ham Radio Remote Operation
April 19, 2025
Remote Control Your ENTIRE Station via the Internet The technology is here. Why not use it for amateur radio? Stan, W4MQ has been active…
Read More
Entry level Ham Radio
March 20, 2025
Amateur Radio is regulated by the Federal Communications Commission (FCC) under the Communications Act of 1934. It is also subject…
Read More
Ham Radio tutorial
March 10, 2025
What electronics tutorials on line help is available to become a licensed Amateur Radio Operator? This site offers some very useful…
Read More
Kenwood Ham Radios For sale
February 8, 2025
WANTED: Information on Standard HX400V (AA) Handheld VHF Radios Date: 08-December-2015 Information: I have five of the STANDARD Model…
Read More
Ham Radio for Android
December 30, 2024
Ham Radio apps developed fro Android phones and tablets Learn or improve Morse code with Morse Trainer.If you are a ham radio (amateur…
Read More
Old Ham Radio Callsign Lookup
December 20, 2024
With the recent change of rules by the FCC, many amateurs are wondering, How can I prove that I held a Technician or greater license…
Read More
Ham Radio Los Angeles
December 10, 2024
For 11 glorious days America s most notorious ham was in hog heaven. Amateur radio hobbyist Richard A. Burton-the only person to ever…
Read More

















